Параграф 44 ГДЗ Кузнецова Титова 8 класс (Химия)

Изображение Задание 1. Запишите формулы и дайте описание этих веществ.ВеществоВодородКислородАзотФормулаH2O2N2ОписаниеГазРеакционно активенMr =...
Дополнительное изображение
Дополнительное изображение

Рассмотрим вариант решения задания из учебника Кузнецова, Титова 8 класс, Вентана-Граф:
Задание 1. Запишите формулы и дайте описание этих веществ.
Вещество
Водород
Кислород
Азот
Формула
H2
O2
N2
Описание
Газ
Реакционно активен
Mr = 2
Газ
Реакционно активен
Mr = 32
Газ
Малореакционно активен
Mr = 28
Задание 2. Дайте характеристику состава и строения атома водорода. Запишите его электронную схему и формулу.
Атом водорода H состоит из одного электрона и ядра, состоящего из одного протона, нейтронов нет.
Ar(H) = 1
11H +1 )1
1s1
1. Какая химическая связь называется ковалентной? Почему она так названа?
Ковалентной называется химическая связь между атомами, осуществляемая общими электронными парами.
Приставка ко- в названии означает «совместное участие». В данном случае – участие двух атомов в реализации своей валентности.
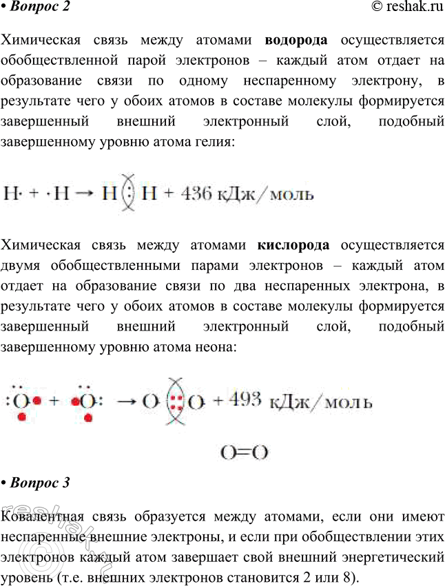
2. Изобразите схему образования молекулы водорода и кислорода, объясните механизм образования химической связи.
Химическая связь между атомами водорода осуществляется обобществленной парой электронов – каждый атом отдает на образование связи по одному неспаренному электрону, в результате чего у обоих атомов в составе молекулы формируется завершенный внешний электронный слой, подобный завершенному уровню атома гелия
Химическая связь между атомами кислорода осуществляется двумя обобществленными парами электронов – каждый атом отдает на образование связи по два неспаренных электрона, в результате чего у обоих атомов в составе молекулы формируется завершенный внешний электронный слой, подобный завершенному уровню атома неона
3. При каких условиях атомы одного элемента могут соединяться друг с другом, образуя молекулы простых веществ, и в чём особенность этой ковалентной связи?
Ковалентная связь образуется между атомами, если они имеют неспаренные внешние электроны, и если при обобществлении этих электронов каждый атом завершает свой внешний энергетический уровень (т.е. внешних электронов становится 2 или 8).
Особенностью ковалентной связи, образованной между атомами одного элемента, является ее неполярность, поскольку оба атома обладают одинаковой электроотрицательностью, и ни один не может оттянуть общие электроны ближе к себе.
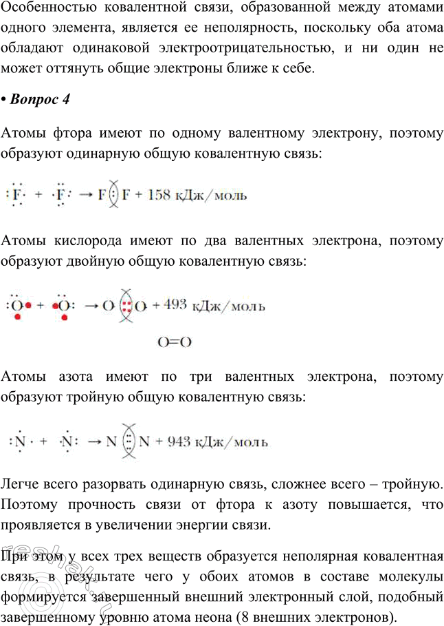
4. Сравните химические связи между атомами в молекулах фтора, кислорода и азота. В чём сходство и различия в образовании молекул этих веществ?
Атомы фтора имеют по одному валентному электрону, поэтому образуют одинарную общую ковалентную связь
Атомы кислорода имеют по два валентных электрона, поэтому образуют двойную общую ковалентную связь
Атомы азота имеют по три валентных электрона, поэтому образуют тройную общую ковалентную связь
Легче всего разорвать одинарную связь, сложнее всего – тройную. Поэтому прочность связи от фтора к азоту повышается, что проявляется в увеличении энергии связи.
При этом у всех трех веществ образуется неполярная ковалентная связь, в результате чего у обоих атомов в составе молекулы формируется завершенный внешний электронный слой, подобный завершенному уровню атома неона (8 внешних электронов).
*Цитирирование задания со ссылкой на учебник производится исключительно в учебных целях для лучшего понимания разбора решения задания.
*размещая тексты в комментариях ниже, вы автоматически соглашаетесь с пользовательским соглашением