Параграф 19 ГДЗ Кузнецова Титова 8 класс (Химия)

Изображение 1. Какие расчёты называются стехиометрическими? Для чего они применяются?Стехиометрическими называют расчеты количеств веществ, участвующих в химических...
Дополнительное изображение
Дополнительное изображение

Рассмотрим вариант решения задания из учебника Кузнецова, Титова 8 класс, Вентана-Граф:
1. Какие расчёты называются стехиометрическими? Для чего они применяются?
Стехиометрическими называют расчеты количеств веществ, участвующих в химических реакциях.
Стехиометрическими расчетами пользуются, чтобы рассчитать, какое количество продуктов реакции можно получить при данном взятом количестве исходных веществ, или наоборот, сколько нужно взять исходных веществ, чтобы получить нужное количество продуктов. Это имеет огромное значение для химической промышленности, а также для любых расчетов, связанных с химическими процессами.
2. Как связаны между собой масса, количество вещества и молярная масса?
Масса (m, г), количество вещества (n, моль) и молярная масса вещества (M, г/моль) связаны между собой уравнением
3. Что такое уравнение химической реакции?
Химическое уравнение – условная запись химической реакции, отражающее состав молекул исходных веществ и продуктов реакции с помощью формул, коэффициентов и индексов.
4. Какими законами необходимо руководствоваться при составлении уравнений?
При составлении химического уравнения необходимо пользоваться законом сохранения массы веществ, т.к. количество и вид атомов до и после протекания реакции не должны меняться – меняется только состав молекул. При составлении формул веществ нужно руководствоваться законом постоянства состава, потому что состав молекул одного вещества остается одинаковым для любой молекулы этого вещества.
При составлении термохимического уравнения полезен закон сохранения энергии, поскольку после продуктов реакции принято записывать тепловой эффект – в экзотермических реакциях тепловой эффект положительный, в эндотермических – отрицательный.
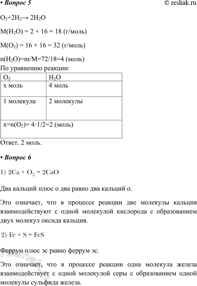
5. Какое количество вещества кислорода необходимо для получения 72 г воды из кислорода и водорода?
O2+2H2> 2H2O
M(H2O) = 2 + 16 = 18 (г/моль)
M(O2) = 16 + 16 = 32 (г/моль)
n(H2O)=m/M=72/18=4 (моль)
Ответ. 2 моль.
6. Прочтите уравнения химических реакций и объясните их:
а) 2Са + O2 = 2СаО б) Fe + S = FeS
Два кальций плюс о два равно два кальций о.
Это означает, что в процессе реакции две молекулы кальция взаимодействуют с одной молекулой кислорода с образованием двух молекул оксида кальция.
Феррум плюс эс равно феррум эс.
Это означает, что в процессе реакции одна молекула железа взаимодействует с одной молекулой серы с образованием одной молекулы сульфида железа.
7. Составьте уравнения реакций:
а) Zn + S -> ZnS в) HgO -> Hg + O2
б) Fe + O2 -> Fe2O3
Химическое уравнение: Zn + S = ZnS
Химическое уравнение: 4Fe + 3O2 = 2Fe2O3
Химическое уравнение: 2HgO = 2Hg + O2
8. Используя химическое уравнение из задания 6, а, рассчитайте массу образовавшегося оксида кальция СаО, если в реакцию вступил кислород количеством вещества 0,1 моль.
M(CaO) = 40 + 16 = 56 (г/моль)
M(O2) = 16 + 16 = 32 (г/моль)
m(CaO)= n· M=0,2· 56= 11,2 (г)
Ответ. 11,2 г.
*Цитирирование задания со ссылкой на учебник производится исключительно в учебных целях для лучшего понимания разбора решения задания.
*размещая тексты в комментариях ниже, вы автоматически соглашаетесь с пользовательским соглашением